GameLook 报道/对于二游公司而言,解包、泄密等行为可以说是所有从业者都颇为头痛的难题,一方面内鬼等泄露的内容会破坏游戏官当得宣发节奏,影响产品新内容的惊喜感,另一方面一些未完成的开发中内容可能存在质量问题或者与正式上线内容有所区别,玩家因此擅自期待或唱衰也都会为产品带来舆论风险,甚至影响一个大版本的商业表现。
早在今年 2 月,米哈游官方就刚刚宣布对于游戏泄密行为累计追责 200 余人,单个侵权人判赔最高金额达 55 万元。

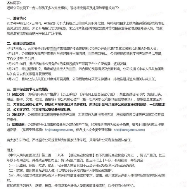
近日,刚刚在B站设立法务部官方账号的库洛,根据社区爆料,也正式在公司内部通报了对于一例内部员工多次泄密事件的调查结果以及处理方案。
根据库洛官方通告,通过翻查监控,官方发现,2025 年 4 月 2 日-17 日期间,AKI 运营-分析支持组员工熊某利用职务之便,将鸣潮项目未上线角色弗洛洛的技能表现图片及实机视频、未公开角色 1 的实机视频、未公开角色 2 的专属武器图片等项目商业秘密泄漏给外部人员,导致前述泄密信息在互联网平台上广泛传播。
后续在面对面沟通中,熊某也承认了相关行为,库洛表示,该人员已根据公司规章制度当天予以辞退,4 月 21 日结合舆论发酵情况及负面影响,公司根据《中华人民共和国刑法》向公安机关报警并获得受理。
目前相关案件公安机关正在展开调查,库洛也表示将采取法律措施,持续推进并追究法律责任。
随后在公司公告中,库洛重申了公司内部的保密要求以及《中华人民共和国刑法》中有关【侵害商业秘密罪】的相关条例,希望公司其他员工引以为戒,“严格遵守公司规章制度和国家法律法规,共同维护公司利益和团队信任”。

不过相当乌龙的是,本应该是公司内部沟通,用于警告员工有关泄密的邮件,却后续被库洛内部肖某在没有清除图片个人水印的情况下,截图发送给了第三方,最后流转到了 Telegram 上一个内鬼频道中。
至于肖某是否会被惩罚,除非库洛后续公开声明,毕竟应该不会有内部员工继续铤而走险向外部传递信息了。
以下是库洛公告全文:

