在网上问个事儿怎么就这么难?
作为天天泡在 AI 工具里头的科技编辑,按理说,让 AI 帮我搞定个具身智能行业分析对比、查点前沿资料、整理个数据框架,还不是手拿把掐的事儿?
结果呢?
我把需求丢给某 AI 搜索后,它倒是十分勤快,一下子就给我扔出一大堆看似相关的链接和总结。
但仔细一瞅,要么是几年前的过时新闻,要么是「查无此人」的专家观点,甚至有些自称「行业报告」的链接,点开一看却是营销软文,距离我需要的深度分析简直天差地别。
弄了半天,没捞着什么有效信息,血压倒是蹭蹭往上涨,而这已经不是我第一次被所谓的「智能 AI 搜索」坑了。
就在我几乎要接受这种「玄学式」的搜索日常时,最近,夸克 AI 超级框更新了「深度搜索」。它给我的第一感觉,就是朝着「AI 主动思考」这个方向迈出一大步,真正开始修炼「高搜商」了。

一个具备「高搜商」的聪明大脑应该是怎样的?
它不会是简单粗暴地匹配关键词,先停下来理解、分析你的问题,搞清楚你到底想知道什么、需要什么。在「脑子里」形成一个初步的思路和框架,然后再有针对性地、智能地去调取和整合信息,提供更接近你内心真实需求的答案或方案。
APPSO 也第一时间体验了夸克的深度搜索,看看它到底在实际搜索体验中带来了什么变化,尤其是在深度思考和专业信息获取上,能不能让我不再被坑。
拥有「高搜商」的 AI ,是生活的全能手
央行宣布:降准、降息以及下调公积金贷款利率,对普通人来说意味着什么?
如果没有储备相关的专业知识,显然是不清楚这些调整究竟对我们的生活意味着什么?我先让夸克深度搜索来帮我解答这个热点问题。
可以看到它是怎么理解这个需求的,它主动思考后,决定以五个核心维度(房贷成本、存款收益、消费投资、物价汇率、就业经济)展开分析,然后再搜集信息详细给到清晰有论据的回答。






既有具体的硬核数据支撑(如 100 万元 30 年期贷款月供减少 133 元),还附上实用建议(如锁定长期存款利率),帮助我们更好地理解这些经济政策将如何影响我们的钱包和日常。
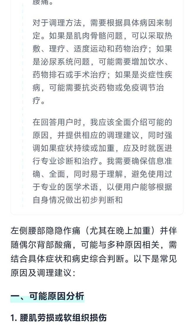
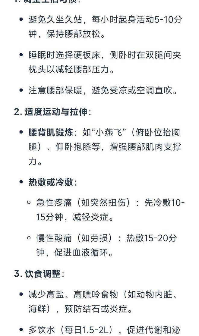
左侧腰部隐隐作痛,特别是晚上感到不适,伴随偶尔背部酸痛是什么原因?应该怎么调理?
带着这些疑问,我直接把这个问题丢给了夸克深度搜索。答案秒回,但真正让我眼前一亮的是 AI 主动思考的「脑回路」。









不同于传统搜索引擎那种「关键词匹配一股脑丢链接」的做法,它会先把你的问题掰开揉碎,猜你还关心啥,然后把把相关的原因、表现症状一一列出来,逻辑在线,论据硬核。
从信源上看,夸克深度搜索引用的基本只认三类:
- 权威期刊资料
- 专业医典内容
- 三甲专家观点

不是「胡编乱造」瞎忽悠,全程真材实料,妥妥的「家庭健康管家」既视感。
当然,生活里还有更现实的问题。
眼看六一儿童节马上要来了,我正琢磨给 7 岁儿子挑个既实用又好玩的礼物。于是,我问夸克:
如果预算 500 元以内,7 岁儿子过儿童节,要安全无小零件、能激发感官的玩具,有推荐吗

相比于普通的 AI 搜索,深度搜索不仅给出了多个品牌型号和实时价格,还附上「避坑提醒」,提醒父母平时最容易忽略的细节,比如哪些玩具配件复杂、材质易碎、是否通过国标认证等。
都说生成式 AI 是个概率机器,不懂情感,也没有人情味,那夸克深度搜索能处理更「走心」的问题吗?
我尝试了一道网上热议的情感难题:
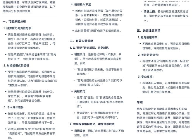
我和男朋友在一起三年了,他总逃避结婚话题,是因为没准备好还是根本不打算?如何有效沟通比较合适?

没有甩个鸡汤敷衍了事,夸克深度搜索化身情感侦探,先把可能的原因扒得底朝天:经济压力、婚姻恐惧、成长节奏不同、情感投入不均……还列出一些典型行为表现,帮你判断对方到底怎么想。
最绝的是,它还提供了一整套沟通技巧,从「咋开口、在哪聊、怎么把气氛铺垫得不尴尬」这些细节全安排上,还有现成的对话模板和场景建议,拿来就能用。emmm,别说,还真有情感导师那味了。
除了生活中的琐碎,我更喜欢拿它来处理更高阶的任务。
规划一个 10 天的西班牙小众文化美食游之旅,避开巴塞罗那/马德里/塞维利亚等热门城市,聚焦北部或安达卢西亚非热门城镇。每天的景点和行程要结合地方文化体验和高评价本地美食,中高预算,不要太累。









夸克深度搜索的回答不仅规避了高频旅游区,还照顾到了每天的节奏安排,从景点穿插到美食探索,再到住宿推荐、交通方式、门票价格、当地风俗乃至驾照翻译件都考虑得面面俱到。
而在理财规划这类需要专业知识支撑的问题上,它也没掉链子。
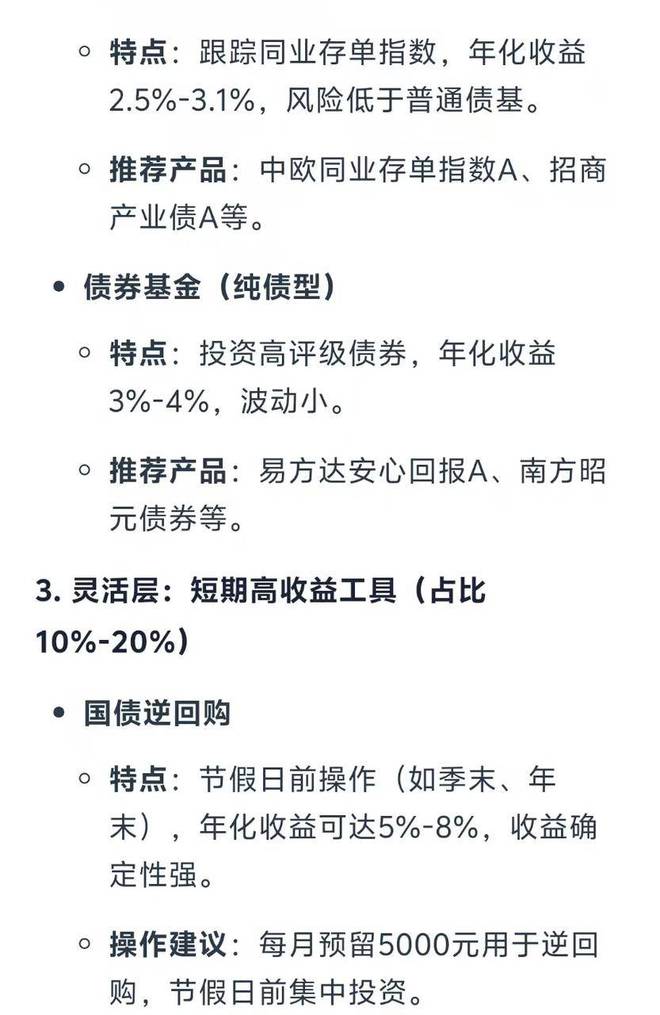
我想在孩子上小学前攒够一笔教育基金,目标是 50 万元,目前每月可存 3000 元,有哪些低风险、收益稳健的投资组合可以推荐?








夸克深度搜索不仅提供了三层资产配置模型(基础层、增值层、灵活层),它还不嫌麻烦,从国债、大额存单到 R2 级银行理财产品挨个盘了一遍,甚至连税收优化、流动性管理这种细节都掰扯得清清楚楚。
看完短期内难以达到的理财目标,我得看点治愈的动漫电影缓缓。
最近心情有点低落,想看点温暖治愈、节奏不快的动漫电影,有推荐吗?

换作其他 AI 工具,可能就丢给我几个电影名字,顶多加个简介。但夸克的深度搜索不一样,它不仅列出了一堆契合我心情的动漫电影,还把电影海报和推荐理由摆在我面前。
面对更复杂的任务,夸克还即将推出「深度搜索 PRO」版本。
这也是夸克的 Deep Research 产品,主打的就是专业化、系统性信息整合能力,尤其适合做市场调研、写论文、做行业分析等需要专业资料积累和逻辑拆解的场景。
它不仅能帮助搭建研究框架,还能主动搜索并组织引用资料,并最终生成逻辑清晰、引文标注完整的研究报告。
APPSO 提前拿到了内测,并测试了一个问题:
我想全面的了解 AI 这个行业,请用顶级的投行研究专家的视角,先列出一个研究问题清单,再根据清单帮我形成一份完整的研究报告,并标清楚相关资料引用来源
可以看到,夸克深度搜索 PRO 能像专家一样思考,先梳理出专业的框架与思路,再按步骤有序推进调研。

接着,它会调动 68 篇高质量搜索结果的资料,在搜索的过程中完成思考。

在此基础上,它输出了一份结构清晰、层次分明的行业研究报告。

报告结尾还系统整理了全部参考信源,来源权威、出处明确。

借此,我们也能看出夸克这两个更新的特点,用深度搜索去应对各种生活遇到的问题,当你需要专业和系统性的研究、深入的分析报告,就开启 Pro 模式来解决。
在一个超级框里,同时满足生活的小确幸和专业深度的探索,对用户而言确实也大大减少了交互成本。
AI 超级框还有了一双「眼睛」
夸克的这次还更新了多模态的能力,可以直接在 AI 超级框里完成各种图片和文件处理。
例如,新买的衣服标签全是英文,只需把图片扔给夸克,就能一步到位地帮你识别文字、翻译语言、解释内容。

不只是「看懂」图像,它还能更进一步,自动提取图中文字,并为你梳理要点,非常适合快速浏览文件、合同、书页等内容,提高信息获取的效率。

「看懂」图片只是基本操作,夸克还能动手「改图」。
2016 年英伟达创始人黄仁勋向 OpenAI 赠送世界上第一台 DGX-1 超级计算机。当年,马斯克还没有和 Sam Altman 尚未分道扬镳,几位科技大佬同框的画面,别有一番时代感。

我让夸克将这张照片转换成彩铅、荧光绘画、极简插画等画风,效果出人意料地好,每一张都细腻有趣,值得收藏。



除了图像识别和风格变换,它还支持一系列实用的图片处理功能:
- 一键抠图换背景,适合旅拍照升级
- 自动识别并消除路人甲乙
- 服装、表情等细节微调
我尝试让它处理一张人物图片,抠图时它能精华识别图片主体,在处理复杂细节(如头发这种边缘模糊、难以精确切割的部分)时,效果也比较理想,不会显得粗糙或突兀。
来看一组前后对比图,更直观感受它的能力:

更进一步,我提出了一个稍微「刁钻」的需求:能不能自动消除背景路人,还顺便把模特的衣服颜色换成蓝色?对传统工具来说,这需要先抠图、再消除背景干扰元素、然后局部调整颜色。
但在夸克这里,一切被简化成了「一句话 + 一张图」。
它极短的时间内就完成了整套处理流程,生成的图像干净利落,背景清爽、人物突出,连衣服的颜色过渡也自然顺滑,几乎挑不出毛病。

甚至连一些相对模糊的照片,也能通过夸克的图像增强功能快速「复原」。

AI 超级应用,应该让每个人拥有「高搜商」
说实话,AI 搜索类产品我们已经体验了很多,虽然摆脱了传统搜索关键词-链接的老套路,但在一些场景下 AI 的优势反而会变成劣势。
被 AI 高度浓缩和提炼过的信息,往往牺牲了广度和多样性,这会限制做判断时的动作幅度。比如涉及非常具体的细节或小众的知识点,你只能自己判断。
在和 AI 「斗智斗勇」的日子里,我也不禁思考,我在这个 AI 狂飙的时代,理想的信息交互应该是怎样的?

夸克这次更新的「深度搜索」,给出了自己的理解:搜索的终点,不应该满足于简单呈现几条链接,而是要能直接解决问题。
这种变化其实挺有意思的。
想想看,我们平时搜索「如何减肥」,传统搜索引擎可能给你十几个链接,需要你自己点进去,筛选信息。很多人现在会直接在小红书抖音等平台搜索这类问题,但也往往也需要综合大量博主过往内容和用户评论才能找到合适自己的内容。
但夸克的深度搜索则试图理解你的真实需求,主动思考并整合多源信息,直接给你一份「减肥攻略」。这种从「给你线索」到「给你答案」的转变,或许正是搜索产品在 AI 时代的必经之路。
深度搜索的核心,其实是在赋予每个用户「高搜商」的能力。
「高搜商」是什么?简单来说,就是高效获取、筛选和利用信息的能力。
这项技能在信息爆炸的今天变得格外珍贵,甚至衍生出「提示词工程师」这个职业,好的「提示词」成为很多平台上新的社交货币。不用厚厚的《入门到精通》和花样的指令,一个高搜商的 AI,应该让朴实的问题也能得到好的答案。
APPSO 认为,大家一直期待的 AI 超级应用,不应该让「高搜商」还是少数人的专属技能,而要让人人都能轻松获得这种「日常超能力」。

夸克试的深度搜索将 AI 产品卷向另一个方向:卷用户体验、卷解决能力、卷实用价值,尝试卷出一个真正以用户为中心的 AI 新时代。
以前的搜索是个只会递给你一堆电话本的图书管理员,现在的 AI 搜索恨不得直接帮你把事儿给办了,还问你「亲,满意不?要不要再来点啥?」
过去一年,我们被各种模型参数、技术指标刷屏,但对普通用户来说,最重要的其实是,这玩意儿到底能帮我解决什么实际问题。
夸克最近几次更新其实也在重新定义 C 端 AI 产品的价值。在未来 AI 生态中,夸克正在通过一个 AI 超级框,尝试成为用户的「个人全能助手」。它不需要取代所有专业工具,但可以成为调度这些工具、提升整体效率的中枢。
我最直观的感受就是,「以前是我求知若渴,现在是 AI 怕我学不会,追着喂饭。」
或许,这就是 AI 真正融入日常,让生活悄悄变好一点的样子吧。
作者:李超凡、莫崇宇
