
新智元报道
编辑:定慧
ChatGPT 悄悄上线的直连 Github 新功能太强大!一旦连上 Github,立马化身「研究怪兽」:不管是 DeepSeek 这样的明星开源项目,还是自己 DIY 的文档资料,只要放进仓库,就能交给深度研究,一键生成专业到飞起的报告。
大概 5 天前,ChatGPT「悄悄」上线了一个新功能,就是 Deep Research 功能可以直连 Github 仓库。
这个功能刚推出时,第一反应是给程序员用的,但是最近使用后才发现这个功能非常强大——应用场景远比想象的更加广阔。


不仅仅是审查代码,或者生成报告,能够连接 Github 的 ChatGPT 在重度使用后,效果还是超乎想象的——几乎可以进行任何方向的深度研究。
只要是 Github 开源的公开仓库,都可以通过:「项目官方仓库——Fork 仓库到个人账号——ChatGPT——Github 连接器——深度研究——选择个人仓库——完成报告」的链条来快速输出专业级别的研究报告!

先简单介绍下,这次连接 Github 后,ChatGPT 具备了自动读取、解析并总结整个 GitHub 仓库的能力。
过去想要发掘和研究一个开源项目,通常需要好几天的时间来阅读源码,但是现在有了 ChatGPT+Github 这个连接器,效率得到了指数级的提升。
如果说过去在 Github 挖宝是拿着铁锹,这下直接开上挖掘机了!
比如我让 ChatGPT 来分析我仓库中的一个,第一步还是常规的 Deep Research 步骤,先确定研究内容,然后任务启动。

ChatGPT 会对整个仓库代码的功能架构、核心模块、技术栈以及维护状态等进行全面分析。

在进行了一段时间的研究后,就可以输出一份非常专业,并且几乎没有幻觉的研究报告。

这份报告,几乎已经完成了对一个项目能做所有的研究和分析。
这份报告主要包含六个主要部分:1.技术架构 2. 核心模块分析 3. 代码质量评估 4. 文档情况 5. 仓库活跃度与维护状态 6. 项目的适用性
那既然能研究一个仓库,那是不是能研究其他仓库?而 Github 的仓库不一定非得是代码,是可以上传任何的文件的。

等会,既然 ChatGPT 可以提供强大的深度研究能力,而 Github 连接器又限定了研究的范围,这两个能力加起来不就是相当于一个面向特定领域的非常专业的研究员吗!
以前没有这个功能的时候,ChatGPT 主要依靠联网来进行深度研究,虽然能够获取的信息多了,但是「幻觉」的概率也会同步增大。

但是如果通过在 Github 来限定「研究范围」,那 ChatGPT 给出的「深度研究」报告是不是会更专业?
而限定范围很容易做到,只要将仓库内容换成你想要的资料就好了,这也相当于是一个专门的 RAG+MCP 功能啊。
说干就干,下面就用 Github 上开源仓库代码来试试效果。
整个活:套娃式研究 DeepSeek
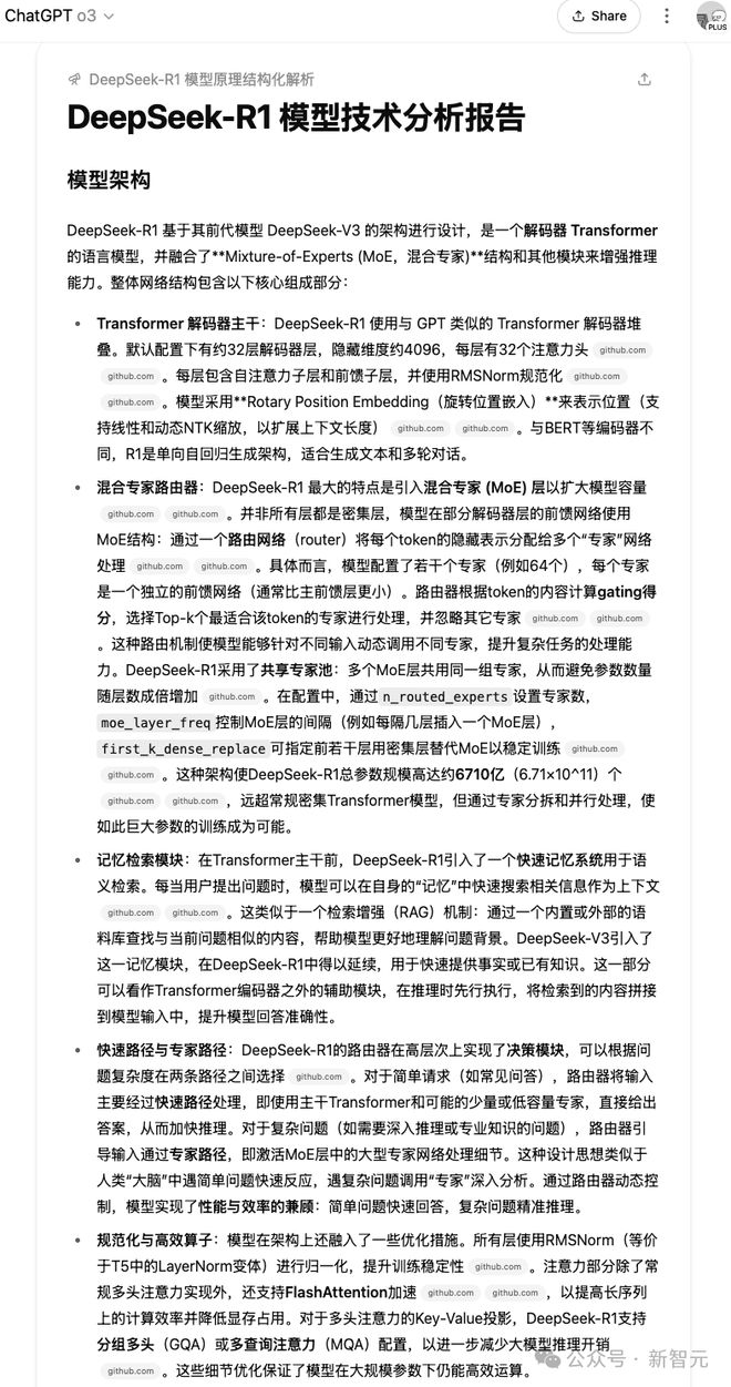
这次想让 ChatGPT 出一份关于 DeepSeek-R1 的专业分析报告,正好 DeepSeek-V3 就在 Github 已经开源了。

只需要在深度研究下面选择连接 Github,并选择对应的仓库即可。
这里为了方便操作,我是先把 DeepSeek-R1 fork 到了我自己的仓库中,因为 ChatGPT 和 Github 的连接器需要索引找到仓库,所以重新复制一份到个人仓库会加快索引的速度。

所以流程就是:
DeepSeek-R1 官方仓库——DeepSeek-R1 Fork 仓库——ChatGPT——Github 连接器——选择深度研究——选择 Github 仓库为 DeepSeek-R1 Fork 仓库。
然后就可以倒杯咖啡,看着 ChatGPT 工作了,只需 10 分钟!

当 ChatGPT 开始深度研究后,他的界面如下图所示,右侧标识了活动过程和调用的研究信息资源。

可以看到在这个任务中,ChatGPT 只使用了 Github 仓库限定的文件内容。

等待十几分钟到二十分钟左右,ChatGPT 就在幕后认真的处理和思考这些信息。
你可以看到这个报告真的非常的长,非常的详细,每个部分都能溯源到原始文件的位置。
感兴趣的可以通过这个链接来查看:
https://chatgpt.com/share/682571fe-52c8-8013-a8f1-c85562ec1850

简单介绍下生成报告的质量,报告一开始讲的是 R1 的模型架构,然后是 R1 的数据训练流程,接着讲了训练机制和推理和部署,最后还对模型的创新点做了阐述。

可以说是一份非常完善的模型研究报告,并且使用的 DeepSeek-R1 的官方仓库,甚至结尾还有 DeepSeek-R1 的模块源码解释。

可以说是非常的详细了。
使用 ChatGPT+Github 这种深度研究的另一种好处就是,出了研究报告后,可以直接在 ChatGPT 中直接提问来进行进一步的研究。
整个流程顺滑无比。
使用「索引技巧」来加快仓库被发现的进度
需要注意的一点是,目前 ChatGPT+Github 连接器在索引仓库时,并没有那么快。
比如这里刚开始我就一直搜索不到,不断重启连接器也无法找到仓库,不论是自己的还是其他 Public 公开的仓库。

后来在 OpenAI 的官方文档中才找到说明。OpenAI 提到了 Github 的仓库需要手动激活后才能加到索引列表,才能被连接器找到。

ChatGPT 也针对这个问题给出了解决方案,那就是将仓库在 Github 的搜索框中搜一下,或者上传一个新的更新。

不一定是代码
实际上,ChatGPT 的这个功能其实非常强大,上面主要使用的是访问 Github 仓库来进行深度研究的功能。

那么引申一下,就可以将一些特定的内容,比如 PDF、Word 等上传到新建的仓库中,然后使用这个流程来进行研究。
这样就把研究资料限定在固定的范围内,同时还能利用 Github 连接器本身对各种文件的编排能力,毕竟在分析一个项目仓库时,Github 本身也是会区分不同的文件类型。
这就是一个相当完美的 RAG+MCP 组合,不仅能使用 ChatGPT 强大的模型能力,还可以使用 Github 构建仓库的能力,简直完美。
最关键的是,这个功能只要是开通了 Plus 的用户即可使用,从这一点上来说,ChatGPT Plus 这次终于值回了 20 美元的票价。

这种将 ChatGPT 和 GitHub 深度连接、相互强化的新玩法,其实就是开启了一种全新的研究模式。
不管你是想要快速上手一个陌生的开源项目,还是精准分析特定领域的内容,都能用上这个组合。
更关键的是,这种玩法甚至能够扩展到各种类型的研究资料中去,实现了真正的 RAG+MCP 组合——专业又高效。
如果你还有更好玩,更有趣的玩法,欢迎在评论区交流。
参考资料:
https://help.openai.com/en/articles/11145903-connecting-github-to-chatgpt-deep-research
